Мощность нагревателя и установка терморегулятора
В зависимости от уровня выдерживаемой мощности контактами используемого реле, будет зависеть и мощность самого нагревателя.
В случаях, когда значение составляет приблизительно 30 А (это тот уровень, на который рассчитаны автомобильные реле), возможно применение обогревателя мощностью 6.6 кВт (исходя из расчета 30х220).
Но прежде, желательно убедится в том, что вся проводка, а также автомат смогут выдержать нужную нагрузку.
Стоит отметить:
Установку терморегулятора необходимо осуществлять практически в самой нижней части стены комнаты, так как именно там скапливается холодный воздух. Также важным моментом является отсутствие тепловых помех, которые могут воздействовать на прибор и тем самым сбивать его с толку.
К примеру, он не будет функционировать должным образом, если будет установлен на сквозняке или рядом с каким-то электроприбором, интенсивно излучающим тепло.
Регулятор температуры своими руками: питание и нагрузка
Что касается подключения LM 335 то оно должно быть последовательным. Все сопротивления необходимо подобрать так, чтобы общая величина тока, который проходит через термодатчик соответствовала показателям от 0,45 мА до 5 мА. Превышения отметки допускать нельзя, так как датчик будет перегреваться, и показывать искаженные данные.

Запитка терморегулятора может происходить несколькими способами:
- С помощью блока питания с ориентировкой на 12 В;
- С помощью любого другого устройства, питание которого не превышает вышеуказанный показатель, но при этом ток, протекающий через катушку не должен превышать 100 мА.
Еще раз напомним о том, что показатель тока в цепи датчика не должен превышать 5 мА, по этой причине придется использовать транзистор с большой мощностью. Лучше всего подойдет КТ 814. Конечно, если вы хотите избежать применения транзистора, можно использовать реле с меньшим уровнем тока. Он сможет работать от напряжения в 220 В.
Виды термореле
Обычный терморегулятор представляют собой небольшой электронный блок, устанавливаемый на стене в подходящем месте и присоединенный к источнику тепла проводами. На передней панели есть только регулятор температуры, это самая дешевая разновидность прибора.

Кроме нее, существуют и другие виды термореле:
- программируемые: ммеют жидкокристаллический дисплей, подключаются с помощью проводов либо используют беспроводную связь с котлом. Программа позволяет задать изменение температуры в определенные часы суток и по дням в течение недели;
- такой же прибор, только снабженный модулем GSM;
- автономный регулятор с питанием от собственной батареи;
- беспроводное термореле с выносным датчиком для управления процессом нагрева в зависимости от температуры окружающей среды.
Многофункциональные термореле, которые можно программировать, существенно экономят энергоносители. В те часы суток, когда дома никого нет, поддерживать высокую температуру в комнатах нет смысла. Зная рабочее расписание своей семьи, домовладелец всегда может запрограммировать реле температуры так, чтобы в определенные часы температура воздуха снижалась, а за час до прихода людей включался нагрев.

Бытовые терморегуляторы, укомплектованные GSM – модулем, способны обеспечить дистанционное управление котельной установкой посредством сотовой связи. Бюджетный вариант – отправка уведомлений и команд в виде SMS – сообщений с мобильного телефона. Продвинутые версии приборов имеют собственные приложения, устанавливаемые на смартфон.
3 Разновидности аппаратов на рынке
Сегодня компании, которые производят такое оборудование, предлагают покупателю 3 основные разновидности устройств. Все они работают на разных внутренних сигналах. Именно их функция заключается в контроле над температурой и её выравнивании в зависимости от настроек прибора (верхней и нижней черты).
Существует три вида внутренних сигналов:
- 1. Данные снимаются непосредственно с теплоносителя. В обиходе не очень популярный, так как его эффективность недостаточная. Принцип работы заключается в погружном датчике или другом подобном ему устройстве. Хотя с эффективностью есть проблемы, но на рынке относится к дорогому сегменту подобных устройств.
- 2. Внутренние воздушные волны. Этот вариант самый популярный, поскольку считается надёжным и экономичным. Он берёт данные не температуры теплоносителя, а непосредственно воздуха. Это позволяет добиться более высокой точности. Какой градус будет выставлен в блоке управления, такова и будет температура воздуха. Соединяется с отопительной системой с помощью кабеля. Такие модели постоянно усовершенствуются производителями, что делает их более удобными и функциональными.
- 3. Внешние воздушные волны. Функционирует на основе уличного датчика. Он срабатывает при любых изменениях погодных условий, и немедля реагирует, изменяя настройки отопительного оборудования.
Сегодня на рынке есть много популярных моделей от топовых производителей, которые уже закрепили своё положение. К ним в первую очередь можно отнести E 51.716 и IWarm 710. Сам корпус небольших размеров и сделанный из пластполимера, который не горит. Несмотря на это в нём есть множество полезных функций. Дисплей, как на такие маленькие разеры, довольно большой. На нём отображаются все существующие данные. Стоят такие приборы в пределах 2500−3000 рублей.
К вышеперечисленным плюсам можно добавить и некоторые минусы. К ним относится небольшй набор функций, которые есть в аналогах этих устройств. При пользовании это иногда вызывает дискомфорт. К тому же в этих моделях нет функции автоматического нагревания. Но при желании её можно доделать уже самостоятельно.
Таким образом, сделать самостоятельно терморегулятор или приобрести и установить готовую модель не составит никакого труда, если в точности придерживаться всех схем, чертежей и инструкций по изготовлению и монтажу. Это оборудование позволит сэкономить время хозяев на ручной регулировке температуры определённых приборов.
Принцип работы терморегулятора
Терморегулятор — это устройство, способное реагировать на изменения температурного режима. По типу действия различают терморегуляторы триггерного типа, отключающие или включающие нагрев при достижении заданного предела, или устройства плавного действия с возможностью тонкой и точной настройки, способные контролировать изменения температуры в диапазоне долей градуса.
Существуют две разновидности терморегуляторов:
- Механический. Представляет собой устройство, использующее принцип расширения газов при изменении температуры, или биметаллические пластины, изменяющие свою форму от нагревания или охлаждения.
- Электронный. Состоит из основного блока и датчика температуры, подающего сигналы об увеличении или понижении заданной температуры в системе. Используется в системах, требующих высокой чувствительности и тонкой регулировки.
Механические устройства не позволяют обеспечить высокой точности настройки. Они являются одновременно и датчиком температуры, и исполнительным органом, объединёнными в единый узел. Биметаллическая пластина, используемая в нагревательных устройствах, представляет собой термопару из двух металлов с разным коэффициентом теплового расширения.

Главное предназначение терморегулятора — автоматическое поддержание необходимой температуры
Нагреваясь, один из них становится больше другого, отчего пластина изгибается. Контакты, установленные на ней, размыкаются и прекращают нагрев. При охлаждении пластина возвращается в изначальную форму, контакты вновь замыкаются и нагрев возобновляется.
Камера с газовой смесью — чувствительный элемент термостата холодильника или отопительного терморегулятора. При изменениях температуры меняется объём газа, что вызывает перемещение поверхности мембраны, соединённой с рычагом контактной группы.

В терморегуляторе для отопления используется камера с газовой смесью, работающая по закону Гей-Люссака — при изменении температуры меняется объём газа
Механические термостаты надёжны и обеспечивают устойчивую работу, но настройка режима работы происходит с большой погрешностью, практически «на глазок». При необходимости тонкой настройки, обеспечивающей регулировку в пределах нескольких градусов (или ещё тоньше), используются электронные схемы. Датчиком температуры для них служит терморезистор, способный различить мельчайшие изменения режима нагрева в системе. Для электронных схем ситуация обратная — чувствительность датчика слишком высока и её искусственно загрубляют, доводя до пределов разумного. Принцип действия состоит в изменении сопротивления датчика, вызванном колебаниями температуры контролируемой среды. Схема реагирует на смену параметров сигнала и повышает/понижает нагрев в системе до получения другого сигнала. Возможности электронных блоков контроля намного выше и позволяют получить настройку температуры любой точности. Чувствительность таких термостатов даже избыточна, поскольку нагрев и охлаждение — процессы, обладающие высокой инерционностью, которые замедляют время реакции на смену команд.
Нагреватель автоматический своими руками
Это способ позволяет создать обогреватель для аквариума, который самостоятельно регулирует температуру, заданную пользователем. Но сделать устройство вы сможете только при наличии специальных знаний в области радиотехники.
Чтобы сделать аквариумный нагреватель с терморегулятором, вам понадобятся:
- Трансформатор 12-вольтовый;
- IN4007 (диоды) – 6;
- Электролитические конденсаторы на 47, 100 и 2000 мкФ;
- Стабилизаторная микросхема на 5 В (подходит 7805);
- КТ 814А (транзистор);
- Стабилитрон регулируемый (КР142ЕН19А или TL431);
- Постоянные резисторы на 150, 910, 4 700 и 160 000 Ом;
- Переменный резистор на 150 000 Ом;
- Вместо датчика понадобится термический резистор на 50 000 Ом (ТКС «-»);
- Диод с низким потреблением энергии;
- Электромагнитное реле (12 В и < 0,1 А);
- Тумблер (кнопка).
Для корпуса подойдет вышедший из строя счетчик (на фото Гранит-1). И плата пригодится от него же. Внутри помещаются и блок питания, и реле электромагнитное.

На фото подходящее автомобильное реле, где катушка работает на 0,1 А.

Нельзя включить в цепь автореле, поскольку максимальный ток регулируемого стабилитрона не может быть больше 100 мА. В связи с этим требуется приобретение мощного резистора КТ814. Если вы хотите сделать схему упрощенной, то вместо автомобильного реле возьмите другое, чтобы ток был менее 0,1 А (к примеру, SRA-12VDC-AL, а еще одно — SRD-12VDC-SL-C). Такие модели можно включать в цепь стабилитрона без резистора.
На фото представлен трансформатор необычный. Это катушка, позаимствованная у изжившего себя индукционного электрического счетчика.

Видно, что есть немного свободного места, которое можно использовать для намотки обмотки. Но поскольку поперечное сечение небольшое у сердечника, то добиться большой мощности не получится. Однако для аквариумного регулятора будет достаточно, если добавить 540 витков, исходя из того, что 1 Вольт составляет 45 витков. Проблем с их вместительностью не возникнет, если верно подобрать диаметр – 0,4 мм. Но чтобы не тратить время, вы можете приобрести адаптер или новый блок, изначально рассчитанный на 12 Вольт.
Видно, что схема предусматривает стабилизатор 7805 с постоянным напряжением на выходе, которое составляет 5 В. Именно от него питается стабилитрон. Поэтому терморегулятор будет иметь стабильные характеристики, которые останутся постоянными даже при скачках питающего напряжения.
Датчиком температуры в данном случае служит термический резистор, сопротивление которого составляет 50 000 Ом при комнатной температуре. Однако сопротивление его будет падать при нагревании.

Его нужно защитить от повреждений механического характера с помощью термоусаживающих трубок.

Справа регулятора температуры хорошее место для резистора R1. Если его ось будет короткой, то придется напаять флажок (за него можно переворачивать). А слева помещается тумблер, регулирующий работу устройства при неизменной температуре, установленной пользователем.

Видно, что клеммник слишком большой, однако убирать его не нужно, потому что в него отлично вставляется любая вилка. Чтобы измерить силу тока, которая будет отдаваться в нагрузку, нужно убрать желтую перемычку справа и вместо нее подключить последовательно амперметр.

Теперь пора сделать шкалу терморегулятора с помощью электронного термометра ТМ-902С. Датчики устройств нужно объединить изолентой.

Термометром замерьте температуру тел разной степени нагретости. Шкалу можно сделать различного диапазона. На рисунке он составил 8-60 градусов Цельсия. Если температуру нужно двинуть, то можно это сделать с помощью резисторов R1-3.

Теперь самодельный нагреватель с терморегулятором для аквариума готов. Выглядит он примерно так.

Поскольку прозрачное стекло счетчика обнажает все внутренности терморегулятора, выглядит он не эстетично. Исправить это можно, заклеив все неприглядное скотчем. Однако если вы человек творческий, то можно над корпусом поработать еще.
Такой обогреватель с регулятором температуры будет включаться при температуре, ниже установленной пользователем. Если это необходимо, то можно сделать, чтобы нагрузка подавалась при температуре, если она выше установленной. Для этого нужно поменять местами резистор, играющий роль датчика (R2) с резисторами под номерами 1 и 3.
Нужен ли самодельный терморегулятор
Этот риторический вопрос задают люди, занимающиеся птицеводством. Чтобы сделать терморегулятор для самодельного инкубатора своими руками, надо разбираться в электросхемах, обладать опытом и владеть необходимым инструментом.
Если в приусадебном хозяйстве есть несколько несушек, то всегда можно заняться искусственным разведением кур, уток, перепёлок, индюков и гусей. У каждого вида птицы природой определён свой уровень прогрева яиц. Если планы в этом отношении небольшие, то вполне можно сделать терморегулятор своими руками.
Изготовление терморегулятора на основе схемы и радиодеталей
В сети можно найти много вариантов самодельных ТР для инкубаторов. Схемы представляют самые различные устройства с применением радиодеталей, которые всегда есть в запасе у каждого домашнего радиомастера. Одна из самых простых схем терморегулятора представлена на рисунке ниже.

Схема самодельного терморегулятора
По чертежам подбирают подходящий вариант печатной платы. Плату изготавливают методом травления фольгированного текстолита. Если есть мини дрель, то отверстия для выводов радиодеталей делают с её помощью. Цифровой экран можно использовать от старых электронных приборов. В случае нехватки каких-либо деталей их можно заказать в интернет магазине.
Некоторые мастера в качестве корпуса самодельного устройства используют остовы вышедших из строя электроприборов. Самоделка в некотором смысле может оказаться лучше заводских аналогов. Во-первых, хозяин инкубатора делает прибор, наиболее отвечающий его запросам. Во-вторых, самоделка всегда будет дешевле фирменных устройств.
Термостат в качестве регулятора
Термостат является основным элементом терморегулятора для инкубатора. Наиболее популярные варианты термостатов – термопары и терморезисторы. Их размещают в непосредственной близости от кладки. В некоторых случаях термопару помещают прямо между яйцами. Когда начинается активная проклёвка скорлупы, термостат приподнимают на 2-3 см выше кладки.
Терморезистор закрепляют на внутренней поверхности одной из стенок шкафа. Деталь сделана аналогично стандартной термопаре. Биметаллический сплав помещён в компактный теплопроводный кожух.
Правильный выбор терморегулятора значительно влияет на производительность инкубатора. В случае каких-либо сбоев в работе ТР его необходимо срочно подвергнуть юстировке или заменить на новый прибор.
Что означает термин «терморегулятор»
Терморегулятор — это устройство, которое задействуется в системах отопления или кондиционирования для обеспечения установленного значения температуры нагреваемой среды: вода или воздух.
Как правило, терморегулятор (ТР) выполняется в форме аппаратного модуля, который измеряет температуру среды и передает сигнал управляющему модулю на активизацию или прекращение процесса нагрева.
Таким образом, существует две исполнительные модификации терморегулятора:
- Он выступает в роли самостоятельного устройства, имеющего функции по контролю и управлению процессом, например, контроль температуры и ее регулирование по проценту влажности в помещении;
- в качестве аппаратного модуля в составе общей автоматики безопасности.
Описание конструкции
Модуль управления терморегулятора должен быть помещен в какой-нибудь корпус.
Наилучшим образом для этого подходит старый, отслуживший свое электросчетчик.
Здесь найдется и плата, на которой можно разместить радиодетали, и катушка для изготовления понижающего трансформатора.
Кроме того, в электросчетчике имеется клеммник с розеткой, в который очень удобно включать провод от нагревателя.
Термодатчик помещают в стеклянную или термоусадочную трубку (предотвращает механические повреждения) и кладут прямо на лотки с яйцами.
Если в качестве обогревателя предполагается использовать лампы накаливания, то патроны для них лучше закрепить на алюминиевой пластине. Предварительно в ней придется просверлить несколько отверстий соответствующего диаметра.
Обычно нагреватель устанавливается под лотком с яйцами, при этом автомобильные лампы и обычные 220-вольтовые располагают вперемешку.
Если навыков радиолюбителя у вас нет, можно собрать примитивный терморегулятор, используя термостат от какого-нибудь ненужного или поломанного электроприбора. Лучшим «донором» является старый утюг. Извлеченный из него термостат промывают, заполняют эфиром и герметично запаивают. Эфир активно испаряется, поэтому работу с ним затягивать не следует.
Это вещество выбрано потому, что оно хорошо реагирует на колебания температуры изменением объема. Остается припаять к термостату регулируемый винт или пластину, которые при определенной температуре будут замыкать контакты в цепи нагревателя.
Обогреватель в качестве вспомогательного прибора для отопления часто используют и в частных домах, и в квартирах. Масляные радиаторы отопления электрические очень популярны среди потребителей благодаря их эффективности.
Нужно ли покупать ИБП для котла отопления? Попробуем разобраться далее.
Принцип работы термостата
Достоверно известно, что средняя продолжительность работы качественного сильфона составляет 5 лет. Поэтому о десятилетней работе оборудования говорить нет смысла. Как известно, работа холодильника состоит из 4 фазовых состояний фреона, а именно:
- Сжатия.
- Конденсации.
- Расширения.
- Испарения.
Для того чтобы понять как фреон помогает получить низкую температуру рассмотрим процесс его преобразования более подробно.
Внутри испарителя, контура понижения температур фреон переходит в газообразное состояние, которое он с лёгкостью меняет в капиллярной трубке термореле. Как только изменится тепловое показание, температура станет меньше порога срабатывания, фреон, находящийся под давлением, изменяется на жидкость. Такое изменение состояний способствует резкому уменьшению давления, а, следовательно, распрямлению сильфона.
На этом этапе происходит замыкание контактов, аннуляция управляющего напряжения с термореле работы двигателя. Холодильник прекращает вырабатывать холод ровно пока не сработает реле температуры на активацию.
На этом этапе фреон преобразуется в пар, давление на сильфон резко увеличивается, что приводит к замыканию контактов на запуск двигателя бытовой техники.
Если температурное реле вышло из строя, то заменить его для мастера не составит труда. Для этого рекомендуется осуществлять замену элемента на ту же модель и тип. В противном случае, тепловое состояние холодильного оборудования будет разительно отличаться, а результат работы оборудования не сильно радовать.
Опытные мастера знают, что тепловое состояние реле можно подстроить. Таким образом, с достоинством выходят из положения, настраивая работу регулятора охладителя под пользователя.
Ручка управления, которую вращают для регулирования температуры, оказывает прямое воздействие на пружину термореле, а соответственно и на тепловое состояние агрегата.
Однако, данный метод работы устройства нельзя использовать для электронных приборов.
Как заправить холодильник фреоном в домашних условиях
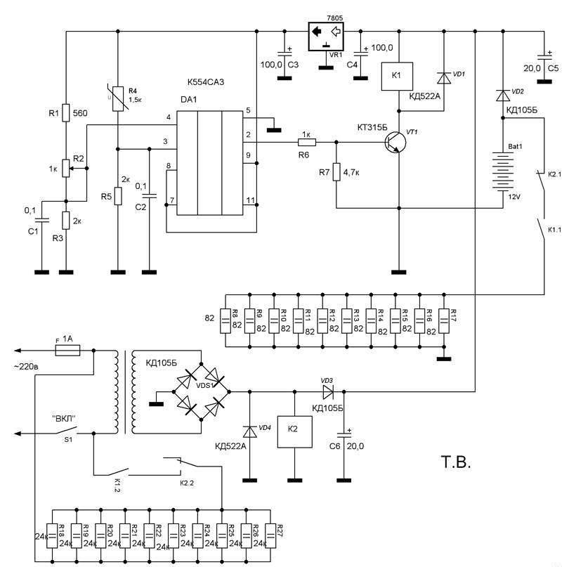
Как сделать терморегулятор своими руками: пошаговая инструкция
Рассмотрим, как изготавливаются терморегуляторы (термореле) с датчиком температуры воздуха своими руками на 12 В. Сборка прибора осуществляется в такой последовательности:
- Прежде всего, нужно подготовить корпус. Подойдет отслуживший свое счетчик, например, «Гранит-1».
- Схему можно собрать на плате от того же счетчика. К прямому входу компаратора (помечен знаком «+») подключается потенциометр, позволяющий задавать температуру. К инверсному входу (знак «-») – термодатчик LM335. Если напряжение на прямом входе окажется более высоким, чем на инверсном, на выходе компаратора установится высокий уровень (единица) и транзистор подаст питание на реле, а оно – на нагреватель. Как только напряжение на инверсном входе окажется большим, чем на прямом, уровень на выходе компаратора станет низким (ноль) и реле отключится.
- Чтобы обеспечить перепад температур, то есть срабатывание терморегулятора, к примеру, при 23-х градусах, а отключение – при 25-ти, необходимо при помощи резистора создать отрицательную обратную связь между выходом и прямым входом компаратора.
- Трансформатор для питания терморегулятора можно изготовить из катушки от старого электросчетчика индукционного типа. На ней имеется место для вторичной обмотки. Чтобы получить напряжение в 12 В, необходимо намотать 540 витков. Их удастся уместить, если использовать провод диаметром 0,4 мм.

Простой самодельный термостат
Для включения нагревателя удобно использовать клеммник счетчика.
Немного теории
Простейшие измерительные датчики, в том числе и реагирующие на температуру, состоят из измерительного полуплеча из двух сопротивлений, опорного и элемента, меняющего свое сопротивление в зависимости от прилаживаемой к нему температуры. Более наглядно это представлено на картинке ниже.
Как видно из схемы, резистор R2 является измерительным элементом самодельного терморегулятора, а R1, R3 и R4 опорным плечом устройства. Это терморезистор. Он представляет собой проводниковый прибор, который изменяет своё сопротивление при изменении температуры.
Элементом терморегулятора, реагирующим на изменение состояния измерительного плеча, является интегральный усилитель в режиме компаратора. Данный режим переключает скачком выход микросхемы из состояния выключено в рабочее положение. Таким образом, на выходе компаратора мы имеем всего два значения «включено» и «выключено». Нагрузкой микросхемы является вентилятор для ПК. При достижении температуры определенного значения в плече R1 и R2 происходит смещение напряжения, вход микросхемы сравнивает значение на контакте 2 и 3 и происходит переключение компаратора. Вентилятор охлаждает необходимый предмет, его температура падает, сопротивление резистора меняется и компаратор отключает вентилятор. Таким образом поддерживается температура на заданном уровне, и производится управление работой вентилятора.

























































