Мощность нагревателя и установка терморегулятора

В зависимости от уровня выдерживаемой мощности контактами используемого реле, будет зависеть и мощность самого нагревателя.
В случаях, когда значение составляет приблизительно 30 А (это тот уровень, на который рассчитаны автомобильные реле), возможно применение обогревателя мощностью 6.6 кВт (исходя из расчета 30х220).
Но прежде, желательно убедится в том, что вся проводка, а также автомат смогут выдержать нужную нагрузку.
Стоит отметить:
любители самоделок могут смастерить электронный терморегулятор своими руками на основе электромагнитного реле с мощными контактами, выдерживающими ток до 30 ампер. Такое самодельное устройство может использоваться для различных бытовых нужд.
Установку терморегулятора необходимо осуществлять практически в самой нижней части стены комнаты, так как именно там скапливается холодный воздух. Также важным моментом является отсутствие тепловых помех, которые могут воздействовать на прибор и тем самым сбивать его с толку.
К примеру, он не будет функционировать должным образом, если будет установлен на сквозняке или рядом с каким-то электроприбором, интенсивно излучающим тепло.
Детали устройства
Выше было предложено использовать в качестве температурного сенсора термистор, но это не единственный вариант.
В принципе, в этом качестве может быть задействован любой полупроводниковый элемент, так как характеристики этих деталей всегда зависят от температуры.
Так, например, ток коллектора обычного биполярного транзистора при нагреве возрастает, что неминуемо отражается на работе усилительного каскада (транзистор перестает реагировать на входной сигнал из-за смещения рабочей точки).
Похожим образом реагируют на изменение температуры и кремниевые диоды. При температуре +25 градусов напряжение на контактах свободного диода составит около 700 мВ, а замеры на перманентном диоде покажут примерно 300 мВ. Если же температура будет повышаться, напряжение с каждым градусом будет падать примерно на 2 мВ.
Однако, у всех этих элементов есть существенный недостаток: собранные на их базе терморегуляторы с большим трудом приходится настраивать, иначе говоря, калибровать. Ведь нам только приблизительно известно, какую элемент демонстрирует характеристику при той или иной температуре и как именно он реагирует на ее колебания. Гораздо проще работать с выпускаемыми современной промышленностью термодатчиками, проходящими калибровку еще на стадии производственного процесса.
Сильного удорожания проекта покупка такой детали не вызовет. Так, например, аналоговый термодатчик марки LM-335 компании National Semiconductor стоит всего 1 доллар.
Можно использовать и его модификации – датчики LM-135 и LM-235, хотя они предназначены для применения, соответственно, в военной электронике и промышленности.
Датчик LM-335 содержит 16 транзисторов и работает подобно стабилитрону, у которого напряжение стабилизации находится в зависимости от температуры.
Только в данном случае все параметры досконально известны: на каждый градус по шкале абсолютных температур (Кельвина) приходится напряжение в 10 мВ или 0,01 В.
Таким образом, если мы хотим знать, каким будет напряжение стабилизации LM-335 при температуре 20 градусов Цельсия, нужно прибавить к этому значению 273 (перевод в градусы Кельвина), а затем результат умножить на 0,01 В. В данном случае получим 2,93 В. На производстве датчик калибруется по температуре 25 градусов Цельсия. Рабочий диапазон температур, в пределах которого напряжение меняется линейно и по указанному закону (10 мВ/градус) лежит в пределах от -40 до +100 градусов Цельсия.
Итак, зная точное напряжение стабилизации LM-335 при той или иной температуре, нам остается выставить соответствующее напряжение на втором входе компаратора – и настройка терморегулятора будет завершена.
- Схему на базе термодатчика LM-335 следует компоновать таким образом, чтобы через него протекал ток величиной от 0,45 до 5 мА. Отметим, что напряжение питания терморегулятора не обязательно должно составлять 12 В. Это значение было предложено только потому, что оно позволяет применить вместо самодельного блока питания (понижающий трансформатор + выпрямитель + стабилизатор) обычный адаптер, который можно недорого купить в магазине. Если же все делать самостоятельно, то понижающий трансформатор можно собрать в расчете на выходное напряжение в пределах 3 – 15 В. Главное, чтобы на такое же напряжение было рассчитано используемое в схеме реле.
- Далее подбирают сопротивление резисторов делителя напряжения и переменного резистора таким образом, чтобы при имеющемся напряжении сила протекающего через термодатчик тока находилась в указанных пределах. В принципе, датчик останется работоспособным и при силе тока свыше 5 мА, но тогда он будет сильно греться, из-за чего терморегулятор будет работать некорректно.
- В качестве компаратора можно применить микросхему того же производителя, выпускаемую под маркой LM-311 (модификации для «военки» и промышленности — соответственно, LM-111 и LM-211).
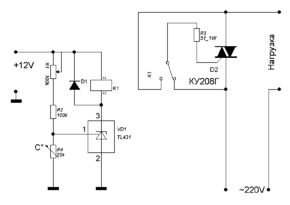
Используемое в схеме реле является многоконтактным (типа МКУ). В упрощенном исполнении (без аккумулятора) можно воспользоваться автомобильным реле
Важно удостовериться, что допустимая для данного реле величина силы тока соответствует мощности нагревателя
Детали устройства регулятора температуры своими руками
В роли датчика температуры обычно выступает терморезистор – элемент, электрическое сопротивление которого меняется в зависимости от температуры. Используют и полупроводниковые элементы – транзисторы и диоды, на характеристики которых температура также оказывает влияние: при нагреве увеличивается ток коллектора (у транзисторов), при этом наблюдается смещение рабочей точки и транзистор перестает работать, не реагируя на входной сигнал.

Но у таких сенсоров есть существенный недостаток: их довольно сложно откалибровать, то есть «привязать» к определенным значениям температуры, из-за чего точность самодельного терморегулятора оставляет желать лучшего.
Между тем промышленность давно освоила выпуск недорогих термодатчиков, калибровка которых осуществляется в процессе изготовления.
К таковым относится прибор марки LM335 от компании National Semiconductor, которым мы и рекомендуем воспользоваться. Стоимость этого аналогового термодатчика составляет всего 1 доллар.
«Тройка» на первой позиции цифрового ряда в маркировке означает, что прибор ориентирован на применение в бытовой технике. Модификации LM235 и LM135 предназначены для использования, соответственно, в промышленности и в военной сфере.
Имея в своем составе 16 транзисторов, этот датчик работает как стабилитрон. При этом его напряжение стабилизации зависит от температуры.
Зависимость следующая: на каждый градус по абсолютной шкале (по Кельвину) приходится 0,01 В напряжения, то есть при нуле по Цельсию (273 по Кельвину) напряжение стабилизации на выходе составит 2,73 В. Производитель калибрует датчик по температуре в 25С (298К). Рабочий диапазон лежит в пределах от -40 до +100 градусов Цельсия.

Таким образом, собирая терморегулятор на базе LM335, пользователь избавляется от необходимости подбирать методом проб и ошибок эталонное напряжение, при котором прибор обеспечит требуемую температуру.
Его можно рассчитать, используя несложную формулу:
V = (273 + T) x 0.01,
Где Т – интересующая пользователя температура по шкале Цельсия.
Помимо термодатчика нам понадобится компаратор (подойдет марки LM311 от того же производителя), потенциометр для формирования эталонного напряжения (настройка требуемой температуры), выходное устройство для подключения нагрузки (реле), индикаторы и блок питания.
Терморегулятор – неотъемлемая часть автономного отопления. Термостат для котла отопления поможет поддерживать температуру в доме на комфортном уровне.
Принцип действия терморегулятора для инфракрасного обогревателя разберем тут.
Стоит ли устанавливать термостат для радиатора отопления? В этой статье https://microklimat.pro/otopitelnoe-oborudovanie/otopitelnye-pribory/termoregulyator-dlya-radiatora-otopleniya.html рассмотрим назначение прибора и виды и особенности монтажа.
Как сделать терморегулятор своими руками: пошаговая инструкция
Рассмотрим, как изготавливаются терморегуляторы (термореле) с датчиком температуры воздуха своими руками на 12 В. Сборка прибора осуществляется в такой последовательности:
- Прежде всего, нужно подготовить корпус. Подойдет отслуживший свое счетчик, например, «Гранит-1».
- Схему можно собрать на плате от того же счетчика. К прямому входу компаратора (помечен знаком «+») подключается потенциометр, позволяющий задавать температуру. К инверсному входу (знак «-») – термодатчик LM335. Если напряжение на прямом входе окажется более высоким, чем на инверсном, на выходе компаратора установится высокий уровень (единица) и транзистор подаст питание на реле, а оно на нагреватель. Как только напряжение на инверсном входе окажется большим, чем на прямом, уровень на выходе компаратора станет низким (ноль) и реле отключится.
- Чтобы обеспечить перепад температур, то есть срабатывание терморегулятора, к примеру, при 23-х градусах, а отключение – при 25-ти, необходимо при помощи резистора создать отрицательную обратную связь между выходом и прямым входом компаратора.
- Трансформатор для питания терморегулятора можно изготовить из катушки от старого электросчетчика индукционного типа. На ней имеется место для вторичной обмотки. Чтобы получить напряжение в 12 В, необходимо намотать 540 витков. Их удастся уместить, если использовать провод диаметром 0,4 мм.
Простой самодельный термостат
Для включения нагревателя удобно использовать клеммник счетчика.
Виды терморегуляторов
Электронные терморегуляторы для инкубатора отличаются высокой чувствительностью. В их составе имеются электронная схема и температурный датчик. Данные для управления схемой поступают от термочувствительного элемента − терморезистора. В основе процесса управления − изменения показателей тока или сопротивления.
Механический термостат применяется для регулировки автономных технических установок. Он не подойдёт для работы с электричеством. Тепло газового конвектора, духовка − возможные сферы их применения. Работа построена на изменении линейных размеров термоэлемента. Его минусами являются: низкая разрешающая способность, единственный температурный режим, сложность точной настройки, потребность в отдельно вынесенном градуснике.
Электромеханический термостат для инкубатора работает на основе изменения свойств материалов, размыкая контакты механическим способом. Роль термочувствительного элемента могут выполнять металлы с различным коэффициентом расширения.
Цифровой терморегулятор для инкубатора характеризуется погрешностью определения температуры 0,1 градус по Цельсию (ртутные и спиртовые имеют существенно завышенные показатели). Терморегуляторы для инкубатора PID отличаются от предыдущих постепенным переключением. При этом происходит не разъединение контактов, а постепенное снижение силы тока. Температура стабильна без включения-отключения.
Терморегуляторы для инкубатора с датчиком температуры наиболее точные, поэтому применяются для многих типов яиц, восприимчивых к малейшим колебаниям температуры. Масса прибора влияет на скорость реакции регулятора.
Функционирование терморегулятора
Функционирование регулятора имеет следующую закономерность:
- Нагревательный элемент, расположенный внутри инкубатора, отдаёт тепло воздуху. Применяют систему нагнетания с целью равномерного прогревания воздуха.
- При достижении максимально допустимого значения температуры цепь нагревателя размыкается, и подача тепла прекращается.
- Если температура становится недостаточной, цепь снова подключается.
Стоит отметить эффективность инфракрасных нагревателей инкубаторов: тепло распространяется непосредственно на объекты нагревания без помощи воздуха. Но в таком случае контролировать придётся температуру яиц, что представляет большую сложность.
Инкубатор можно приобрести с любыми необходимыми опциями, выбрав из ассортимента универсальных или узко-специализированных приборов, отечественного или зарубежного производства.
Значимые параметры инкубатора
При выборе инкубатора имеют значение параметры:
- соответствие для инкубации яиц любого типа;
- равномерность прогревания внутреннего воздушного пространства;
- естественность условий для вызревания птенцов;
- автоматическое приспособление переворота яиц;
- вместимость яиц;
- наличие смотрового окошка;
- компактность;
- предотвращение потери кислорода;
- способность работать от аккумулятора;
- регулировка влажности;
- погрешность в измерении температуры;
- независимость от температуры помещения;
- наличие встроенной памяти;
- стоимость.
В каталоге известных производителей представлены популярные современные терморегуляторы для инкубатора: Квочка, Несушка-Би, Золушка, Пеструшка, Идеальная наседка.
При выборе терморегулятора для инкубатора следует учитывать возможности самодельной конструкции. Небольшому прибору достаточно контроллера температуры и влажности, а большее количество опций дорогостоящего регулятора останется невостребованным.
Инкубация − прибыльное и увлекательное занятие, и совмещённое с техническими изысками, оно становится востребованным на долгие годы.
Терморегулятор своими руками: схема
Про конструкцию термостата можно сказать, что она не особа сложна, именно по этой причине большинство радиолюбителей начинают свое обучение именно с этого прибора, а так же именно на нем оттачивают свои навыки и мастерство. Схем прибора можно найти очень большое количество, но самой распространенной является схема с применением, так называемого компаратора.

Данный элемент имеет несколько входов и выходов:
- Один вход отвечает подачу эталонного напряжения, которое отвечает необходимой температуре;
- Второй получает напряжения от датчика температуры.
Сам компаратор принимает все поступающие показания и сравнивает их. В случае если будет генерировать сигнал на выходе, то он включит реле, которое подаст ток на обогревательный или холодильный аппарат.
Ремонт своими руками
Собранные собственноручно, эти приборы служат достаточно долго, однако существует несколько стандартных ситуаций, когда может потребоваться ремонт:
- Выход из строя регулировочного резистора – случается наиболее часто, поскольку изнашиваются медные дорожки, внутри элемента, по которым скользит электрод, решается заменой детали.
- Перегрев тиристора или триода – неправильно была подобрана мощность или прибор находится в плохо вентилируемой зоне помещения. Чтобы в дальнейшем избежать подобного, тиристоры оборудуются радиаторами, либо же следует переместить терморегулятор в зону с нейтральным микроклиматом, что особенно актуально для влажных помещений.
- Некорректная регулировка температуры – возможно повреждение терморезистора, коррозия или грязь на измерительных электродах.
Детали устройства регулятора температуры своими руками
В роли датчика температуры обычно выступает терморезистор – элемент, электрическое сопротивление которого меняется в зависимости от температуры. Используют и полупроводниковые элементы – транзисторы и диоды, на характеристики которых температура также оказывает влияние: при нагреве увеличивается ток коллектора (у транзисторов), при этом наблюдается смещение рабочей точки и транзистор перестает работать, не реагируя на входной сигнал.
Но у таких сенсоров есть существенный недостаток: их довольно сложно откалибровать, то есть «привязать» к определенным значениям температуры, из-за чего точность самодельного терморегулятора оставляет желать лучшего.
Между тем промышленность давно освоила выпуск недорогих термодатчиков, калибровка которых осуществляется в процессе изготовления.
К таковым относится прибор марки LM335 от компании National Semiconductor, которым мы и рекомендуем воспользоваться. Стоимость этого аналогового термодатчика составляет всего 1 доллар.
«Тройка» на первой позиции цифрового ряда в маркировке означает, что прибор ориентирован на применение в бытовой технике. Модификации LM235 и LM135 предназначены для использования, соответственно, в промышленности и в военной сфере.
Имея в своем составе 16 транзисторов, этот датчик работает как стабилитрон. При этом его напряжение стабилизации зависит от температуры.
Зависимость следующая: на каждый градус по абсолютной шкале (по Кельвину) приходится 0,01 В напряжения, то есть при нуле по Цельсию (273 по Кельвину) напряжение стабилизации на выходе составит 2,73 В. Производитель калибрует датчик по температуре в 25С (298К). Рабочий диапазон лежит в пределах от -40 до +100 градусов Цельсия.
Таким образом, собирая терморегулятор на базе LM335, пользователь избавляется от необходимости подбирать методом проб и ошибок эталонное напряжение, при котором прибор обеспечит требуемую температуру.
Его можно рассчитать, используя несложную формулу:
V = (273 + T) x 0.01,
Где Т – интересующая пользователя температура по шкале Цельсия.
Помимо термодатчика нам понадобится компаратор (подойдет марки LM311 от того же производителя), потенциометр для формирования эталонного напряжения (настройка требуемой температуры), выходное устройство для подключения нагрузки (реле), индикаторы и блок питания.
Терморегулятор неотъемлемая часть автономного отопления. Термостат для котла отопления поможет поддерживать температуру в доме на комфортном уровне.
Принцип действия терморегулятора для инфракрасного обогревателя разберем тут.
Стоит ли устанавливать термостат для радиатора отопления? В этой статье https://4air.ru/otopitelnoe-oborudovanie/otopitelnye-pribory/termoregulyator-dlya-radiatora-otopleniya.html рассмотрим назначение прибора и виды и особенности монтажа.
Как настроить
Для настройки прибора необходимо либо иметь эталонное устройство, либо знать номинал напряжений, соответствующих той или иной температуре контролируемой среды. Для отдельных устройств существуют собственные формулы, показывающие зависимость напряжения на компараторе от температуры. Например, для датчика LM335 такая формула имеет вид:
V = (273 + T) 0,01,
где Т – требуемая температура по Цельсию.
В других схемах настройка производится путём подбора номиналов регулировочных резисторов при создании определённой, известной температуры. В каждом конкретном случае могут быть использованы собственные методики, оптимальным образом подходящие к имеющимся условиям или используемому оборудованию. Требования к точности прибора также отличаются друг от друга, поэтому единой технологии настройки не существует в принципе.
Детали устройства регулятора температуры своими руками
В роли датчика температуры обычно выступает терморезистор – элемент, электрическое сопротивление которого меняется в зависимости от температуры. Используют и полупроводниковые элементы – транзисторы и диоды, на характеристики которых температура также оказывает влияние: при нагреве увеличивается ток коллектора (у транзисторов), при этом наблюдается смещение рабочей точки и транзистор перестает работать, не реагируя на входной сигнал.

Но у таких сенсоров есть существенный недостаток: их довольно сложно откалибровать, то есть «привязать» к определенным значениям температуры, из-за чего точность самодельного терморегулятора оставляет желать лучшего.
Между тем промышленность давно освоила выпуск недорогих термодатчиков, калибровка которых осуществляется в процессе изготовления.
К таковым относится прибор марки LM335 от компании National Semiconductor, которым мы и рекомендуем воспользоваться. Стоимость этого аналогового термодатчика составляет всего 1 доллар.
«Тройка» на первой позиции цифрового ряда в маркировке означает, что прибор ориентирован на применение в бытовой технике. Модификации LM235 и LM135 предназначены для использования, соответственно, в промышленности и в военной сфере.
Имея в своем составе 16 транзисторов, этот датчик работает как стабилитрон. При этом его напряжение стабилизации зависит от температуры.
Зависимость следующая: на каждый градус по абсолютной шкале (по Кельвину) приходится 0,01 В напряжения, то есть при нуле по Цельсию (273 по Кельвину) напряжение стабилизации на выходе составит 2,73 В. Производитель калибрует датчик по температуре в 25С (298К). Рабочий диапазон лежит в пределах от -40 до +100 градусов Цельсия.

Таким образом, собирая терморегулятор на базе LM335, пользователь избавляется от необходимости подбирать методом проб и ошибок эталонное напряжение, при котором прибор обеспечит требуемую температуру.
Его можно рассчитать, используя несложную формулу:
V = (273 + T) x 0.01,
Где Т – интересующая пользователя температура по шкале Цельсия.
Помимо термодатчика нам понадобится компаратор (подойдет марки LM311 от того же производителя), потенциометр для формирования эталонного напряжения (настройка требуемой температуры), выходное устройство для подключения нагрузки (реле), индикаторы и блок питания.
Терморегулятор – неотъемлемая часть автономного отопления. Термостат для котла отопления поможет поддерживать температуру в доме на комфортном уровне.
Принцип действия терморегулятора для инфракрасного обогревателя разберем тут.
Стоит ли устанавливать термостат для радиатора отопления? В этой статье https://microklimat.pro/otopitelnoe-oborudovanie/otopitelnye-pribory/termoregulyator-dlya-radiatora-otopleniya.html рассмотрим назначение прибора и виды и особенности монтажа.
Цифровой терморегулятор
Для того чтобы создать полноценно функционирующий терморегулятор с точной калибровкой, без цифровых элементов не обойтись. Рассмотрим прибор для контроля температур в небольшом хранилище для овощей.
Основным элементом здесь является микроконтроллер PIC16F628A. Эта микросхема обеспечивает управление разными электронными устройствами. В микроконтроллере PIC16F628A собраны 2 аналоговых компаратора, внутренний генератор, 3 таймера, модули сравнения ССР и обмена передачи данных USART.
При работе терморегулятора значение существующей и заданной температуры подается на MT30361 – трехразрядный индикатор с общим катодом. Для того чтобы задать необходимую температуру, используются кнопки: SB1 – для уменьшения и SB2 – для увеличения. Если проводить настойку с одновременным нажатием кнопки SB3, то можно установить значения гистерезиса. Минимальным значением гистерезиса для этой схемы является 1 градус. Подробный чертеж можно увидеть на плане.
Поводом для сборки этой схемы послужила поломка терморегулятора в электрическом духовом шкафу на кухне. Поискав в интернете, особого изобилия вариантов на микроконтроллерах не нашел, конечно есть кое-что, но все в основном рассчитаны на работу с термодатчиком типа DS18B20, а он очень ограничен в температурном диапазоне верхних значений и для духовки не подходит. Задача ставилась измерять температуры до 300°C, поэтому выбор пал на термопары К-типа. Анализ схемных решений привел к паре вариантов.
Подключение температурного датчика
Еще одна ошибка возникает при замене или подключении датчика разных производителей к одному и тому же регулятору. Дело в том, что все они имеют определенное сопротивление, соответствующее той или иной температуре.
И если без изменения настроек взять и поменять температурный датчик на другой, это может привести к некорректной работе отопления. Разница по температуре между определяемой и фактической может достигать 10 градусов!
Из-за другого сопротивления, меньше чем заводское, регулятор поймет это как завышенную температуру и даст команду на раннее отключение, хотя теплые полы будут еще не достаточно прогретыми.
Для теплого пола применяются, так называемые NTC – датчики с отрицательным температурным коэффициентом. Данный термин означает, что с повышением окружающей температуры, их сопротивление уменьшается.
Еще бывает PTC – положительный t коэфф. сопротивления. С ними происходит обратный процесс.
У продвинутых девайсов (Devireg Touch) изначально в программу настроек занесено несколько разновидностей датчиков. На этапе установки просто выбирайте требуемый.
Если вы не знаете марку, придется вручную сделать замеры сопротивления мультиметром.
Полученные данные сравниваются и проверяются, соответствуют ли они выставленным заводским настройкам или нет.
Наиболее правильной системой отопления считается та, которая имеет в каждой комнате свою собственную зону регулирования. Что это означает?
При наличии в доме всего одного терморегулятора, разброс температур в разных частях здания будет достигать 5-6 градусов.
Поэтому придется покупать и устанавливать не один, а несколько термостатов.
Можно настроить отдельные регуляторы одновременно на две зоны, при этом меняя приоритет температур. То есть, установить в термостат в одной комнате, а выносной датчик от него завести в соседнее помещение.
При этом в настройках нужно будет сделать выбор на какой элемент должен реагировать терморегулятор – на встроенный в корпус или на выносной. Добиться одинаковой температуры от одного прибора у вас не получится.
Размещать терморегуляторы в мокрых зонах запрещено. Они должны иметь соответствующий уровень влагозащиты IP и монтироваться в зоне 3.
Что это за зона, читайте в отдельной статье.
Самодельный регулятор температуры
Терморегулятор для погреба
Создать функциональный термостат своими руками не слишком сложно. Тем не менее, надо реалистично оценивать собственные возможности. Следующие инструкции помогут принять правильное решение.
Простейшая схема
Чтобы исключить лишние трудности, применяют схему с блоком питания без трансформатора. Для выпрямления питающего напряжения используют обычный диодный мост. Необходимый уровень постоянной составляющей поддерживают стабилитроном. Конденсатором устраняют броски.
Типовой делитель подойдет для контроля напряжения. В одном плече устанавливают резистор, который реагирует на изменение температуры. Для управления исполнительным устройством подойдет реле.
Прибор для помещения
Это устройство можно использовать для поддержания температурного режима в мини-теплице, другом ограниченном объеме. Основной элемент – микросхема операционного усилителя, которая включена в режиме сравнения напряжений. Точную и грубую настройку порога срабатывания выполняют с помощью резисторов R5 и R4, соответственно.
Терморегулятор для инкубатора
На микросхеме LM 311
Этот вариант предназначен для подключения электрических теплых полов, других мощных нагрузок
Следует обратить внимание на повышенную надежность изделия, которая обеспечена гальванической развязкой цепей со слабыми и сильными токами
Схема для подключения мощной нагрузки
Основные неисправности
Наиболее распространённой неисправностью самодельных терморегуляторов является нестабильность показаний терморезистора, вызванная низким качеством деталей. Кроме того, нередко встречаются сложности с настройкой режимов, вызванные несоответствием номиналов или изменением состава деталей, необходимых для правильной работы устройства. Большинство возможных проблем напрямую зависят от уровня подготовки мастера, производящего сборку и настройку прибора, так как навыки и опыт в этом деле значат очень много. Тем не менее, специалисты утверждают, что изготовление терморегулятора своими руками — полезная практическая задача, дающая неплохой опыт в создании электронных устройств.
Если уверенности в своих силах нет, лучше использовать готовое устройство, которых достаточно в продаже. Необходимо учитывать, что отказ регулятора в самый неподходящий момент может стать причиной серьёзных неприятностей, для устранения которых потребуются усилия, время и деньги. Поэтому, принимая решение о самостоятельной сборке, следует подойти к вопросу максимально ответственно и тщательно взвесить свои возможности.
Для чего нужен трансформатор
Источником питания плазменной дуги служит трансформатор с выпрямителем. От его мощности зависит сила тока и скорость реза металла, а от выходного напряжения толщина разрезаемого материала.
Обойтись без такого устройства нельзя по нескольким причинам:
- Трансформатор по самому принципу своей работы ограничивает ток во вторичной обмотке. При питании плазмотрона прямо от сети аппарат будет работать в режиме КЗ, поэтому ток реза и потребляемая мощность превысят любые допустимые величины.
- Сварочный аппарат при работе выполняет роль разделительного трансформатора. При подключении плазмотрона без него горелка и деталь окажутся под напряжением, что опасно для жизни людей.

Как настроить
Для настройки прибора необходимо либо иметь эталонное устройство, либо знать номинал напряжений, соответствующих той или иной температуре контролируемой среды. Для отдельных устройств существуют собственные формулы, показывающие зависимость напряжения на компараторе от температуры. Например, для датчика LM335 такая формула имеет вид:
V = (273 + T) • 0,01,
где Т — требуемая температура по Цельсию.
В других схемах настройка производится путём подбора номиналов регулировочных резисторов при создании определённой, известной температуры. В каждом конкретном случае могут быть использованы собственные методики, оптимальным образом подходящие к имеющимся условиям или используемому оборудованию. Требования к точности прибора также отличаются друг от друга, поэтому единой технологии настройки не существует в принципе.
Общее понятие о температурных регуляторах
Приборы, фиксирующие и одновременно регулирующие заданное температурное значение, в большей степени встречаются на производстве. Но и в быту они также нашли своё место. Для поддержания необходимого микроклимата в доме часто используются терморегуляторы для воды. Своими руками делают такие аппараты для сушки овощей или отопления инкубатора. Где угодно может найти своё место подобная система.
В данном видео узнаем что из себя представляет регулятор температуры:
https://youtube.com/watch?v=bXNiBuC6LSM
В действительности большинство терморегуляторов являются лишь частью общей схемы, которая состоит из таких составляющих:
- Датчик температуры, выполняющий замер и фиксацию, а также передачу к регулятору полученной информации. Происходит это за счёт преобразования тепловой энергии в электрические сигналы, распознаваемые прибором. В роли датчика может выступать термометр сопротивления или термопара, которые в своей конструкции имеют металл, реагирующий на изменение температуры и под её воздействием меняющий своё сопротивление.
- Аналитический блок – это и есть сам регулятор. Он принимает электронные сигналы и реагирует в зависимости от своих функций, после чего передаёт сигнал на исполнительное устройство.
- Исполнительный механизм – некое механическое или электронное устройство, которое при получении сигнала с блока ведёт себя определённым образом. К примеру, при достижении заданной температуры клапан перекроет подачу теплоносителя. И напротив, как только показания станут ниже заданных, аналитический блок даст команду на открытие клапана.
Какие детали понадобятся терморегулятор своими руками
Для датчика температуры чаще всего используют терморезистор, это элемент который регулирует электрическое сопротивление в зависимости от температурного показателя.
Так же часто применяют полупроводниковые детали:
- Диоды;
- Транзисторы.
На их характеристики температура должна оказывать такое же влияние. То есть при нагреве должен увеличиваться ток транзистора и при этом он должен престать работать, не смотря на входящий сигнал. Нужно учесть, что такие детали обладаю большим недостатком. Слишком сложно провести калибровку, говоря точнее, будет трудно привязать эти детали к некоторым датчикам температуры.
Однако на данный момент промышленность не стоит на месте, и вы можете увидеть приборы из серии 300, это LM335, которым все чаще рекомендуют воспользоваться специалисты и LM358n. Не смотря на очень низкую стоимость, данная деталь занимает первую позицию в маркировках и ориентируется на сочетание с бытовой техникой. Стоит упомянуть, что модификации этой детали LM 235и 135 успешно применяются в военных сферах и промышленности. Включая в свою конструкцию около 16 транзисторов, датчик способен работать в качестве стабилизатора, а его напряжение будет полностью зависеть от температурного показателя.
Зависимость заключается в следующем:
- На каждый градус будет приходиться около 0, 01 В, если ориентироваться на Цельсий, то на показатель 273 результат на выходе составит 2, 73В.
- Диапазон работы ограничивается в показателе от -40 до +100 градусов. Благодаря таким показателям, пользователь полностью избавляется от регулирований методом проб и ошибок, а требуемая температура будет в любом случае обеспечена.
Так же кроме датчика температур вам потребуется компаратор, лучше всего приобрести LM 311, который выпускает тот же производитель, потенциометр для того чтобы сформировать эталонное напряжение и выходную установку чтобы включать реле. Не забудьте приобрести блок питания и специальные индикаторы.

























































